Esquema Administraciones Públicas ESQUEMA DE LA ORGANIZACION ADMINISTRATIVA Presidente Studocu
En efecto, formalmente, como previene el artículo 90 de la Constitución Política de los Estados Unidos Mexicanos, la administración pública federal se divide en centralizada y paraestatal; el mencionado artículo
ÓRGANOS DE GOBIERNO Y ORGANIGRAMA Fesormu

Temas. Orden: administrativo. Fecha última revisión: 17/04/2024. Podemos definir los órganos administrativos como los diferentes centros o unidades de carácter funcional en las que se divide la organización administrativa de cada ente público. En cada órgano..
PPT Tema 3 LA ADMINISTRACIÓN PÚBLICA ESPAÑOLA PowerPoint Presentation ID5515664

NA que integran la administración idalí venegas guizar actividad derecho de la administración publica mtra. silvia landázuri santoyo 08 de marzo del 2021 que
Organos de La Apf Administración Pública México
La Administración General del Estado se organiza en Presidencia del Gobierno y en Ministerios, a los que corresponden uno o varios sectores funcionalmente homogéneos de actividad administrativa.. También pueden existir órganos superiores o directivos u Organismos públicos no integrados o dependientes, respectivamente, en la estructura general del Ministerio que, con carácter excepcional.
ORGANIZACIÓN DE LA ADMINISTRACIÓN PÚBLICA MindMeister Mapa Mental
Los órganos administrativos de la Administración Pública. Toda Administración Pública es un complejo de elementos personales y materiales ordenados en una serie de unidades, en virtud del principio de división del trabajo, a las que se le asigna una parte del total de las competencias que corresponde a la organización en su conjunto.
Fundamentos de la Administración.

27 de abril de 2008. La administración.-. Se refiere a la gestión de los intereses o la consecución de fines públicos. En sentido objetivo es el conjunto de actos y operaciones desarrollados para cumplir los fines a ellos encomendados y en sentido subjetivo es el sujeto de aquella actividad, el complejo de órganos que integran el poder.
Estructura y organización de la administración pública mapa conceptual

Orden: administrativo. Fecha última revisión: 17/04/2024. Las normas de funcionamiento de los órganos colegiados de las Administraciones públicas son las establecidas en los artículos 15 a 18 de la Ley 40/2015, de 1 de octubre. Esta ley destaca la..
mapa mental de la unidad 1 Administración Pública AD P 01 YouTube

Escudo nacional de España. La Administración pública de España 1 es el aparato de gobierno y gestión de los intereses públicos españoles. 2 . La Constitución de 1978 declara, en su artículo 103.1, que la Administración pública sirve con objetividad los intereses generales y actúa de acuerdo con los principios de eficacia, jerarquía.
Mapa Mental Organigrama De La Administracion Publica Gobierno Ejecutivo Images
68 LA ADMINISTRACIÓN PÚBLICA 1. Características El esquema de la centralización administrativa descansa en su organiza - ción jerárquica estructurada piramidalmente, de tal manera que los órganos
Mapa Mental Organigrama De La Administracion Publica Gobierno Ejecutivo Images

Comisión Intersecretarial para el Desarrollo del Gobierno Electrónico (CIDGE) Sitio en gob.mx. Comisión de Operación y Fomento de Actividades Académicas del Instituto Politécnico Nacional (COFAA IPN) Comisión Federal de Electricidad (CFE) Comisión Nacional de Mejora Regulatoria (CONAMER) Sitio en gob.mx.
ESTRUCTURA DE LA ADMINISTRACION PUBLICA EN VENEZUELA ADMINISTRACION

Órganos y organismos proveniente de las leyes vigentes: E sta clasificación agrupa así a los entes administrativos los órganos son los que dependen directamente del ejecutivo y los organismos son las entidades paraestatales. 3 Concepto y competencia de los órganos de la administración Pública.
Arriba 100+ Foto Esquema órganos Superiores Y Directivos De La Administración General Del Estado

Página 5 de 9 3. Organización de la Administración General del Estado En este apartado hay información, por ejemplo, sobre cómo está organizada la Administración General del Estado, normas y leyes.
PPT Tema 3 LA ADMINISTRACIÓN PÚBLICA ESPAÑOLA PowerPoint Presentation ID5515664

Unión Europea Fondo Europeo de Desarrollo Regional "Una manera de hacer Europa"
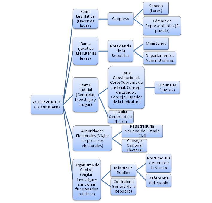
ADMINISTRACIÓN PÚBLICA RAMAS DEL PODER PUBLICO

Categoría:Órganos de la Administración Pública. Categoría. : Órganos de la Administración Pública. El artículo principal de esta categoría es: Órgano administrativo.
Sistemas o técnicas de organzación de la administración pública 2 by Carol Lopez Issuu

Con competencias sobre todo el territorio nacional, la Administración General del Estado se encuentra regulada por la Ley 6/1997, de 14 de abril, de Organización y Funcionamiento de la Administración General del Estado (LOFAGE). Derogada por la LRJSP (Ley 40/2015). [1] La Administración General del Estado se clasifica a su vez en Administración central, periférica y exterior.
Ámbitos de la Administración Pública. Download Scientific Diagram

4.1 órganos de la Administración Pública Federal. 4.1.1 concepto del órgano formal y material. 4.1.2 elementos de la organización administrativa. 4.1.3 Personalidad del órgano administrativo. 4.1.4 órganos de autoridad y órganos auxiliares. 4.1.5 órganos y sus titulares (diferencia) 4.1.6 Situación legal de los servidores públicos.