07. Dimensiones de las variables Metodología de la investigación científica YouTube

El segundo lugar los lineamientos de la investigación propiamente dicha, que abarca principalmente: la formulación del problema, el Marco Teórico, el planteamiento de las hipótesis, la.
Esquema de investigación ¡Fotos & Guía 2021!

When writing and editing a research project is important to pay attention to the consistency of the research. It is important to focus on the interconnection logic, consistency, or drive from various parts of the study to facilitate greater alignment of these elements and create a full research and logical consistency. Keywords.
Dimensiones De La InvestigacióN

Indicador. Peso. Cantidad de gramos. Nota: La variable peso es de escala de razón. Lo detallado en la tabla 2, es un ejemplo para una variable compuesta con 4 dimensiones teóricas de la variable gestión administrativa propuestas por Robbins y Coulter (2017). Por fines prácticos, se detalla solo algunos indicadores: Tabla 3.
DIMENSIONES DE LA INVESTIGACIÓN ACCIÓN COMO HERRAMIENTA DEL PROFESIONAL YouTube

Una dimensión e indicador son elementos integrantes de una variable compleja, que resulta de su análisis o descomposición
Ejemplo De Una Investigacion Cualitativa Y Cuantitati vrogue.co

📊 Ejemplos de Indicadores en una Investigación. Tasa de Desempleo: En estudios económicos, la tasa de desempleo se utiliza como indicador para medir la salud del mercado laboral de una región. Índice de Desarrollo Humano (IDH): En sociología y desarrollo humano, el IDH combina indicadores como la esperanza de vida, la educación y el ingreso per cápita para evaluar el bienestar de una.
Unidad 2. Dimensiones de los diseños de investigación La investigación y sus dimensiones Dr. J

Dimensiones de la investigación. Tarea: ACTIVIDAD DE APRENDIZAJE. 1.-Averigua sobre las dimensiones de la investigación y elabora un mapa conceptual.
Ejemplos De Temas De Investigacion Cuantitativa Varios Ejemplos

Desarrollo. Avalos (2014), explica que, la operacionalización de las variables comprende la desintegración de los elementos que conforman la estructura de la hipótesis y de manera especial a las variables y precisa que la operacionalización se logra cuando se descomponen las variables en dimensiones y estas a su vez son traducidas en indicadores que permitan la observación directa y la.
Dimensiones de la Investigación Mind Map
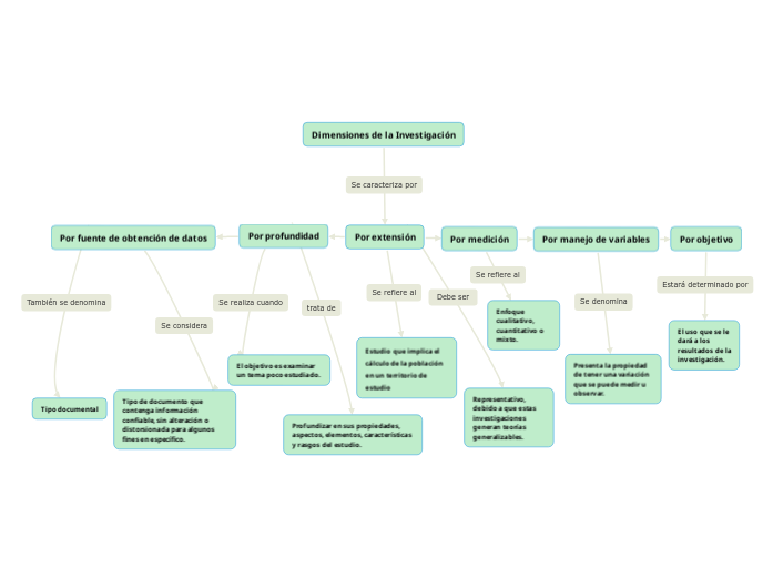
Esta dimensión de la investigación se refiere al estudio que implica el cálculo verdadero de la población en el territorio de estudio; se realiza de tal modo que contempla la realidad de la población del universo estudiado; por ello, el caso debe ser bastante representativo, ya que estas investigaciones generan teorías generalizables.
DIMENSIONES DE LA INVESTIGACIÓN KAREN CHAMORRO YouTube

SUSCRIBETE (Es GRATIS!!) → http://bioestadistico.com/youtubeFacebook → http://facebook.com/bioestadisticoTwitter → https://twitter.com/bioestadisticoEste enl.
Dimensiones De La InvestigacióN

Dimensiones de la. Metodología de Investigación. Victor Orozco Livia. Victor Orozco Livia. Pensamiento Crítico No. 7, pag. 13 - 20. 13. Resumen: Antes de incursionar en el proceso de.
EJEMPLO DE UNA INVESTIGACIÓN CIENTÍFICA

¿Sabías que las dimensiones ayudan a elaborar el instrumento de tu tesis?Para poder medir tus variables, primero debes encontrar cuáles son sus dimensiones y.
Las dimensiones de una variable de investigación cualitativa YouTube

Para identificar las dimensiones de las variables sugiero considerar los siguientes criterios: 1.-La distinción de las dimensiones de una variable depende de los objetivos de la investigación, pero, fundamentalmente, del grado de desarrollo de la teoría sobre una problemática determinada. Por ejemplo, en la variable decisiones de compra.
Dimensiones De La InvestigacióN

a) Las variables simples son las que se manifiestan directamente a través de un indicador o unidad de medida. Ejemplos: el precio de un producto, que se expresa en unidades monetarias y la edad que se manifiesta en años cumplidos. b) Las variables complejas son aquellas que se pueden descomponer en dos dimensiones como mínimo.
¿QUÉ SON LAS DIMENSIONES E INDICADORES DE LA INVESTIGACIÓN? YouTube

Por fuente de obtención de datos. También se denomina de tipo documental, es la dimensión de la investigación que considera todo tipo de documento que contenga información fidedigna; sin ninguna alteración o distorsionada para algunos fines específicos. Corresponde a: Investigación documental.
dimensiones de investigacion Google Search Nursing school, Bar chart, Chart

¿De dónde se obtienen las dimensiones e indicadores para una investigación (tesis)? Realiza tu consulta gratuita en: https://dejatuconsulta.tesisciencia.pe/¿.
Mapa conceptual de los tipos de investigación clasificación y ejemplos

Es aquella característica cuantitativa o cualitativa que es de interés el analizar su comportamiento en una investigación. Estas variables, según el grado de complejidad, pueden ser simples o compuestas. aquellas cuyo comportamiento está sujeto a un solo indicador. aquellas cuyo comportamiento está sujeto a dos o más dimensiones e.